Reserva de Salas - Procedimentos para reserva de salas de reuniões
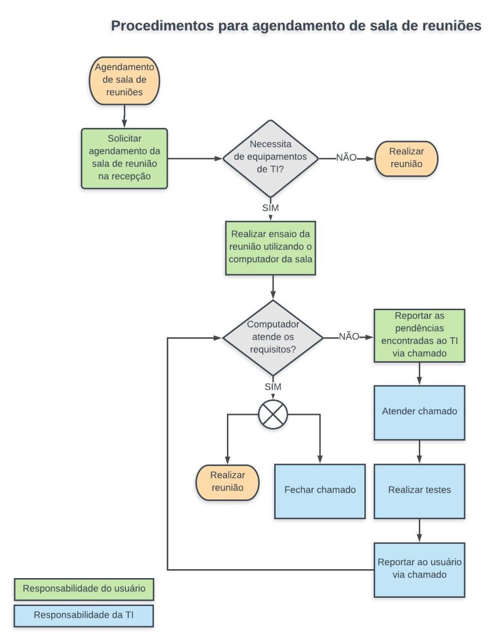
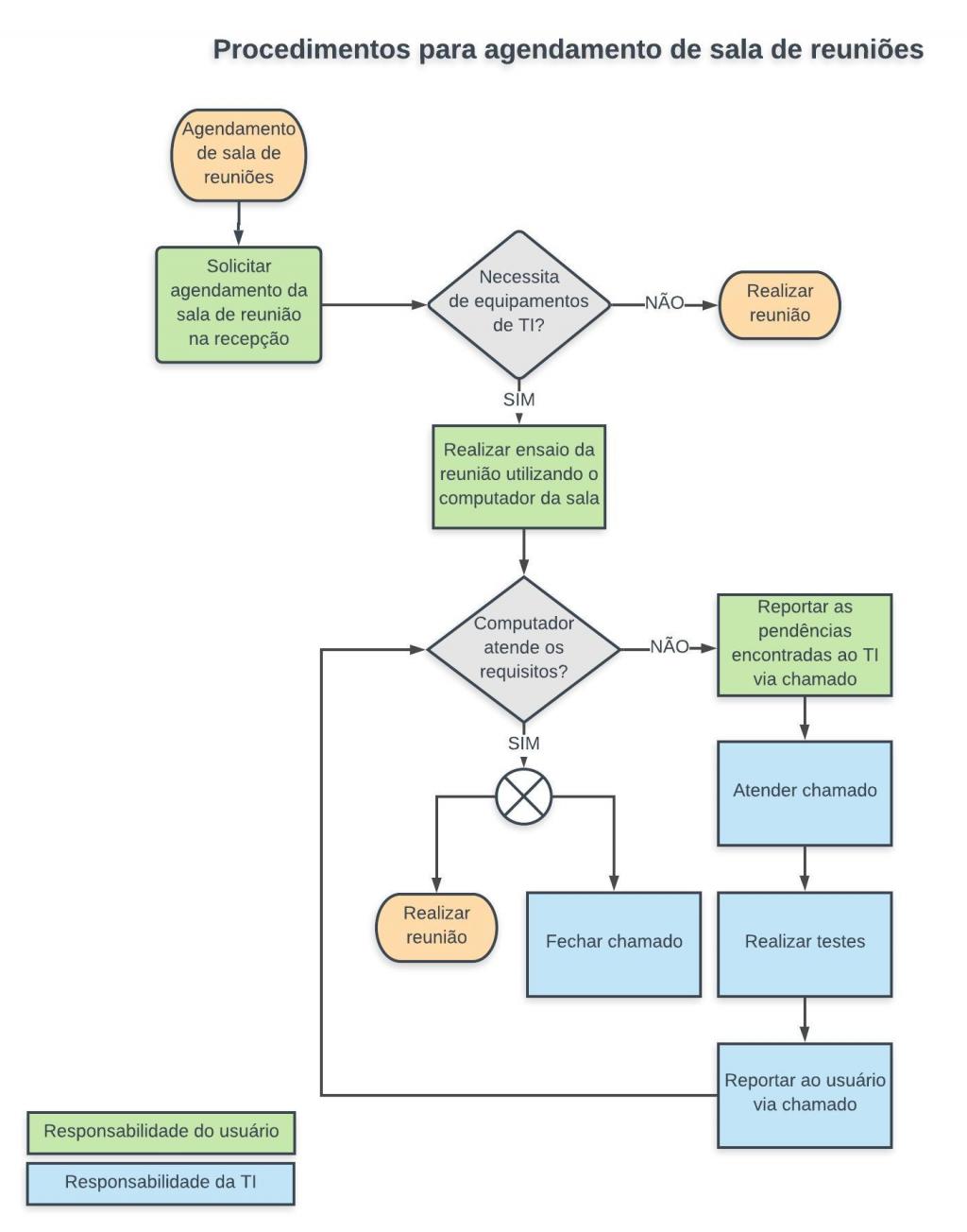
Para agendamento de sala de reuniões, o usuário deve proceder da seguinte forma:
1- Solicitar agendamento da sala de reunião na recepção (ramal 4101);
2- Verificar a necessidade de uso dos equipamentos de TI da sala;
3- Se necessário, realizar ensaio da reunião utilizando o computador da sala com antecedência!
4- Reportar as pendencias encontradas ao TI via chamado;
5- Realizar reunião
Voltar
